Subsections

2 C言語でのツリー構造

2.1 ツリー構造

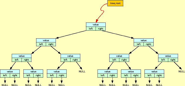
C言語でツリー構造を実装する方法を教科書 [1]のList 6-1(p.169)〜 List 6-4(p.176-180)のプログラムをつかって説明する(転載について).このプログラムのツリー構造は, 図2のようになっている.このデータ構造をC言語で取り扱うことにする. そのためには,以下のようなことが必要である. これらのことを,説明する.
図 2: 教科書 List6-1〜List 6-4のツリー構造
\includegraphics[keepaspectratio,scale=0.9]{figure/tree.eps}

2.1.1 ノードを表す構造体

2が2分木のツリー構造である.一つのノードは,データとその2つの子 を表すポインターからなる.このように複数の異なる型のデータから成る情報を表すため には,構造体を用いる.その構造体をリスト1に示す.

このツリー構造を使うためには,型宣言として以下のものが必ず必要である.

ノードを表す構造体
データと子を示すポインターから構成され,ノードを表す.
ルートを表すポインター
ツリー構造のデータをたどるために,ルートを示すポイ ンターが必ず必要である.

リスト1 2分木を表す構 造体.教科書のList 6-1(転載について)

   1 typedef struct _tag_tree_node
   2 {
   3     /* このノードが保持する値 */
   4     int value;
   5     /* 自分より小さい値のnode:図では左側のノード */
   6     struct _tag_tree_node *left;
   7     /* 自分より大きい値のnode:図では右側のノード */
   8     struct _tag_tree_node *right;
   9 } tree_node;
ツリーはノードのみならず,ルートを表すポインターが必要である.教科書のList 6-4(p.176)のように,
	tree_node *tree_root=NULL;

とそのポインターを宣言しておく.もちろん,これはノードを表す構造体のよりも後で宣 言する必要がある.先に宣言すると,tree_nodeという型がコンパイラーが分からない からである.また,初期値は意味のないポインター(NULL)を入れておく.最初はルー トがないため,それを表すポインターは意味が無いためである.

2.1.2 ノードの作成

データである整数値を引数に取るノード生成の関数は,リスト 2の通りである.この関数の動作は,以下の通りである.
  1. malloc関数でノードを表す構造体(型はtree_node)ひとつ分のメモリー を確保する.そして,確保されたメモリーの先頭アドレスをtree_newという ポインターに代入している.
  2. メモリーの確保に失敗すると,tree_newNULLポインターとなる.確 保に失敗した場合は,exit関数によりプログラムを終了する.
  3. メモリーの確保に成功したならば,ノードを表す構造体のメンバーに初期値を与 える.
    • 左側の子を示すポインターleftには,NULLポインターを代入する.これ は,まだ子が未定なのでこのポインターは意味がないと言うことを明記している.
    • 右側の子を示すポインターleftも,NULLポインターを代入する.
    • メンバーvalueには,ノードの値numを代入する.

リスト2 2分 木のノードの作成.教科書List 6-2の一部(転載について)

   1 tree_node* create_new_node(int num)
   2 {
   3     tree_node *tree_new;
   4 
   5     /* 新しいnodeを作成して,初期化する */
   6     tree_new=(tree_node*)malloc(sizeof(tree_node));
   7     if(tree_new==NULL)
   8         exit(EXIT_FAILURE);
   9     tree_new->left=NULL;
  10     tree_new->right=NULL;
  11     tree_new->value=num;
  12 
  13     return tree_new;
  14 }

2.1.3 ノードの追加

ノードを追加する関数は,リスト3の通りである.この関数の引数 は2つで, である.戻り値は無い(void).

リスト3の動作は,以下の通りである.

  1. ポインターnodeが何も示していない(NULL)ならば,新たにノードを作 成(creat_new_node(num))して,メモリーの先頭アドレスをルートを示す ポインター(tree_root)に代入する(4-8行).これが実行されるのは, nodeがルートを示すポインター(tree_root)の場合に限る.次に示す 再帰呼び出しで呼び出された場合にはnodeNULLにならない.
  2. nodeNULLとならない場合,ノードの値(node->value)と追加す る値(num)の大小関係により,2つの場合に分けられる.
    • ノードの値(node->value) $ >$ 追加する値(num)         要するにノードの左側の子になる可能性がある場合である(12-18行).
      • もし左側の子があれば(node->left!=NULL),左側の子を親と して再帰呼び出しをする.
      • 子が無ければ(else),新たにノードを作成して,それを左側 の子にする.
    • さもなければ(else)         要するにノードの右側の子になる可能性がある場合である(21-27行).
      • もし右側の子があれば(node->right!=NULL),右側の子を親と して再帰呼び出しをする.
      • 子が無ければ(else),新たにノードを作成して,それを右側 の子にする.

リスト3 2分木のノードの追加.教科書List 6-2の一部(転載について)

   1 void insert_tree(int num,tree_node *node)
   2 {
   3     /* 1つも挿入されていない場合 */
   4     if(node==NULL)
   5     {
   6         tree_root=create_new_node(num);
   7         return;
   8     }
   9 
  10     /* numが現在のnodeの値よりも小さい場合 */
  11     if(node->value>num)
  12     {
  13         if(node->left!=NULL)
  14             insert_tree(num,node->left);
  15         else
  16             /* 左側に追加する */
  17             node->left=create_new_node(num);
  18     }
  19     else
  20     /* numが現在のnodeの値以上の場合 */
  21     {
  22         if(node->right!=NULL)
  23             insert_tree(num,node->right);
  24         else
  25             /* 右側に追加する */
  26             node->right=create_new_node(num);
  27     }
  28 
  29     return;
  30 }

2.1.4 ノードのサーチ

ノードを探索する関数は,リスト4の通りである.この関数の引数 は2つで, である.戻り値は,探索で整数データ(val)と一致するノードがあった場合,そのノー ドのポインター(node)を返す.見つからなかった場合は,NULLポインターを返 す.

リスト4の動作は,以下の通りである.要するにルートから,大小 関係を調べて,ツリーをたどって探索をしているのである.

  1. ノードの値(node->value) $ >$ 探索する値(num)         要するにノードの左側の子と一致する可能性がある場合である(6-10行).
    • もし左側の子が無ければ(node->left==NULL),一致するデー タは無いので,NULLポインターを返して,探索は終了.
    • 左側に子があれば,それを探索するノードとし,再帰呼び出しす る..
  2. ノードの値(node->value) $ <$ 探索する値(num)         要するにノードの右側の子と一致する可能性がある場合である(13-17行).
    • もし左側の子が無ければ(node->right==NULL),一致するデー タは無いので,NULLポインターを返して,探索は終了.
    • 右側に子があれば,それを探索するノードとし,再帰呼び出しを する.
  3. 上の2つに当てはまらなければ,それは ノードの値(node->value) = 探 索する値(num) の場合である.探索のデータが見つかったので,ノードのポ インターを返す.

リスト4 2分木のサーチ. 教科書List 6-3(転載について)

   1 tree_node* find_value(tree_node* node,int val)
   2 /* 発見したtree_nodeのポインタを返す。ない場合はNULL */
   3 {
   4     /* 自分より小さい値ならば,左側 */
   5     if(node->value>val)
   6     {
   7         if(node->left==NULL)  /* もし左側になければ,valはない */
   8             return NULL;
   9         return find_value(node->left,val);
  10     }
  11     /* 自分より大きい値ならば,右側 */
  12     if(node->value<val)
  13     {
  14         if(node->right==NULL)
  15             return NULL;      /* もし右側になければ,valはない */
  16         return find_value(node->right,val);
  17     }
  18 
  19     /* 見つかれば,見つかった値を返す */
  20     return node;
  21 }

2.1.5 ノードの削除

ノードを削除する関数は,リスト5の通りである.この関数の引数 は1つで,削除するデータ(val)である.戻り値は整数で,削除成功ならば 1 を,削 除すべきデータが無いならば 0 を返す.

この関数の動作に先立って,使われている変数の役割を示しておく.

node
削除するべきか否か,調査しているノードを示すポインター.初期値 は,ルート(tree_root).
parent_node
調査しているノードの親ノードを示すポインター.初期値は NULL ポインター.
left_biggest
削除すべきノードの左側の子孫で最大の値をもつノードを示 すポインター
direction
削除すべきノードが左側の子(-1)か右側の子(1)かを示す 整数.初期値は 0 である.

リスト4の動作は,以下の通りである.

  1. 削除すべきノードのサーチ(12-28行)
    • 削除すべきノードが見つかったならば,そのノードをポインターnodeで 示す.削除すべきノードの親ノードはポインターparent_nodeで示す. nodeが左の子の場合 direction=-1 で,右側の子の場合 direction=1 である.
    • 削除すべきノードがない場合,nodeNULL ポインターとし て,呼び出し元へ 0 を返す.
  2. 削除すべきノードを削除
    • 削除すべきノードの両方に子が無い,あるいは片方に子が無い場合.30行 で判断し,31-56行で処理している.ここで,注意すべきは, direction=0の時である.これは,削除すべきノードがルートである ことを示している.
    • 削除すべきノードの両方に子がある場合.58-80行で処理している.
      • 左側の子孫の最大値を探索する(65-70行).
      • 削除すべきノードの値を,左側の子孫の最大値を代入している(74 行).左側の子孫の最大値を持つノードの親ノードのポインターを 付け替えている(75-78行).

リスト5 2分木の削 除.教科書List6-4の一部(転載について)

   1 int delete_tree(int val)
   2 /* valを削除する。成功すれば1,失敗すれば0を返す */
   3 {
   4     tree_node *node,*parent_node;
   5     tree_node *left_biggest;
   6     int direction;
   7     node=tree_root;
   8     parent_node=NULL;
   9     direction=0;
  10 
  11     /* while文で削除すべき対象を見つける(find_valueと同じ) */
  12     while(node!=NULL&&node->value!=val)
  13     {
  14         if(node->value>val)
  15         {
  16             parent_node=node;
  17             node=node->left;
  18             direction=-1;       /* 親の左側 */
  19         }
  20         else
  21         {
  22             parent_node=node;
  23             node=node->right;
  24             direction=1;        /* 親の右側 */
  25         }
  26     }
  27     if(node==NULL)  /* 見つからなかった */
  28         return 0;
  29 
  30     if(node->left==NULL||node->right==NULL)
  31     {
  32         /* 左か右,どちらかがNULLであった場合
  33            (両方NULLの場合も含む) */
  34         if(node->left==NULL)
  35         {
  36             /* 親のポインタを変更する */
  37             if(direction==-1)
  38                 parent_node->left=node->right;
  39             if(direction==1)
  40                 parent_node->right=node->right;
  41             if(direction==0)
  42                 tree_root=node->right;
  43         }
  44         else
  45         {
  46             /* 親のポインタを変更する */
  47             if(direction==-1)
  48                 parent_node->left=node->left;
  49             if(direction==1)
  50                 parent_node->right=node->left;
  51             if(direction==0)
  52                 tree_root=node->left;
  53         }
  54 
  55         free(node);
  56     }
  57     else
  58     {
  59         /* 両者ともNULLでなかった場合 */
  60 
  61         /* nodeの左側の最も大きな値(最も右側の値)を取得する */
  62         left_biggest=node->left;
  63         parent_node=node;
  64         direction=-1;
  65         while(left_biggest->right!=NULL)
  66         {
  67             parent_node=left_biggest;
  68             left_biggest=left_biggest->right;
  69             direction=1;
  70         }
  71 
  72         /* left_biggestの値をnodeに代入し,
  73            left_biggestは左側の枝を入れる */
  74         node->value=left_biggest->value;
  75         if(direction==-1)
  76             parent_node->left=left_biggest->left;
  77         else
  78             parent_node->right=left_biggest->left;
  79         free(left_biggest);
  80     }
  81 
  82     return 1;
  83 }

2.1.6 メモリーの解放

メモリーを解放する関数は,リスト6の通りである.引数で渡された ポインターが示すノードとその子孫が使っているメモリーを解放している.

リスト6 メモリー の解放.教科書List6-4の一部(転載について)

   1 void free_tree(tree_node* node)
   2 {
   3     if(node==NULL)
   4         return;
   5     /* まず子nodeのメモリを解放する */
   6     free_tree(node->left);
   7     free_tree(node->right);
   8     /* 自分自身を解放 */
   9     free(node);
  10 }

[転載について]
このページ中のリスト1リスト2リスト3リスト4リスト5リスト6のプログラムは,教科書として使用している以下の書籍
書名プログラミングの宝箱 アルゴリズムとデータ構造 ISBN4-7973-2419-8
著作者紀平拓男・春日伸弥
出版社ソフトバンク パブリッシング株式会社
から転載しました.この転載に関しては,著者と版元に許諾を得ています.



ホームページ: Yamamoto's laboratory
著者: 山本昌志
Yamamoto Masashi
2006-01-30


no counter